IN Brief:
- ITAR and EAR increasingly overlap across aerospace and defence programmes, especially where military systems rely on commercial electronics, software, and globally distributed production.
- The operational risk now sits in classification, supplier screening, cloud collaboration, and auditable records as much as in licensing itself.
- Manufacturers that treat export control as a factory-floor data discipline will move faster than those still treating it as a legal back-office task.
Understanding the differences between the ITAR and EAR regulation is vital for the aerospace industry, especially since both generally apply to the sector at the same time.
Although ITAR and EAR are both U.S. export control regimes, they govern different types of items. Further, they are administered by separate authorities. To make matters worse, in the aerospace and defence industries, it’s customary for both regulations to apply at different stages of a project, and sometimes even at the same time. Misunderstanding these frameworks can lead to serious compliance failures.
Notably, though, ITAR’s scope includes: military/defence articles, tech, and services [United States Munitions List (USML)]; it is regulated by U.S. Department of State [Directorate of Defense Trade Controls (DDTC)]; failure to comply can result in penalties and fines of up to $1M/violation, jail, and even debarment. By comparison, EAR’s scope includes dual-use and commercial tech [Commerce Control List (CCL) and EAR99]; it is U.S. Department of Commerce [Bureau of Industry and Security (BIS)]; and penalties for this regulation include similar fines, denial orders, and placement on an Entity List is possible.
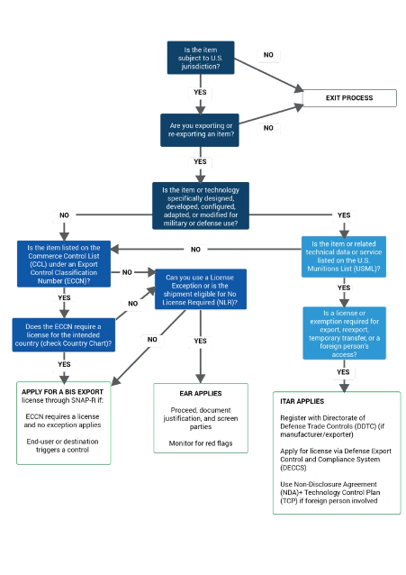
ITAR/ EAR Export Control Decision Flow
With so much complexity surrounding ITAR and EAR it can be complicated to determine what the export control requirements are at times. There are several steps professionals can follow, and they range from identifying an item, to classifying it according to the appropriate regulation, and obtaining necessary licences to enable a suitable path towards compliance.

Real-World Consequences for Violations
There are real-world risks of ITAR and EAR violations. And, many organisations have paid a hefty price for getting export controls wrong, with penalties for non-compliance being devastating in some cases. Typical consequences often include huge financial penalties, reputational fallout and business-halting restrictions. Examples of how seriously export authorities enforce these can be seen in the following three high-profile cases:
- Data Storage Company: this organisation experienced an EAR violation, thanks to unauthorised exports to a Chinese telecoms company. The consequence and lesson here: a $300M fine and that misunderstanding de minimis rules is costly.
- Aerospace Corporation: an ITAR violation took place in this situation as a result of improper disclosures and intermediaries. The consequence: a $10M penalty and a consent agreement. A wider lesson was learned here, too, as this organisation suffered reputational damage and realised closer DDTC scrutiny is required.
- Telecommunication Technology Company: this tech company suffered an EAR violation for illegal exports and false statements. It was penalised with a $1.19B fine and a denial order. The lesson here is that non-compliance can truly halt business entirely.
Five ITAR and EAR blind spots even experienced teams miss
Even the most experienced aerospace and defence companies aren’t immune to compliance risk. That is because compliance failures often stem not from what we know is risky, but from what we assume is safe. It’s not the obvious risks that catch most companies off guard, but the factors that are overlooked because they seem routine or exempt. With that in mind, there are five ITAR and EAR blind spots that even experienced teams could miss.
- Supplier Screening Assumptions
Many aerospace Original Equipment Manufacturers (OEMs) and Tier 1 contractors delegate compliance responsibilities to their supply chains. But few can say with confidence that their Tier 2 or Tier 3 suppliers are consistently screening all transactions and all partners against every relevant list. The risk is U.S. export authorities don’t just fine the supplier. They pursue the entity at the top of the chain, especially if there’s a failure to supervise. To mitigate this, companies need more than signed agreements. They need auditable, up-to-date supplier screening tools and oversight mechanisms to maintain compliance throughout the supply chain.
- Fragmented Global Execution
While export control policy may be centralised, that doesn’t mean it’s consistently applied. In some cases, business units in different geographies might use different tools, processes, or interpretations of what “compliant” means. Therefore, inconsistent execution across sites leads to uneven risk exposure; especially in an industry such as aerospace, where fast-moving environments like component assembly or maintenance, repair, and operations (MRO) heighten the stakes. Compliance teams are investing in platform-level controls that unify classification, screening, and auditing globally, regardless of location or business unit.
- Incomplete Screening Scope
Compliance extends beyond customers and end-users. Intermediaries such as freight forwarders, logistics partners, and routing destinations must also be screened. Even if ‘your’ customer is deemed compliant, transiting through a sanctioned country or using a restricted partner can still trigger an enforcement action. Trade compliance teams need to adopt a comprehensive screening approach that includes screening all parties in the transaction chain and not just the front-facing entities.
- Misunderstanding Jurisdictional Reach
A common misconception is that non-U.S. companies are only subject to local regulations. In reality, ITAR and EAR apply extraterritorially, especially when U.S.-origin components, technology, or software are involved. An organisation may be subject to U.S. controls even if the final product is assembled in another geographic location, particularly in cases involving re-exports or cloud-based engineering collaboration.
This is where accurate Export Control Classification Number (ECCN) classification and jurisdictional awareness become critical because they determine whether a company is operating legally or risking potential enforcement and supply chain disruption.
- Documentation Gaps in Audit Scenarios
Many teams believe they’re compliant because processes are being followed. However, unless they can demonstrate who was screened, when, how, and what the result was, it’s just an assumption.
In the eyes of regulators, no documentation often means no compliance, regardless of intent. Regulators require evidence of who was screened, when, how, and the results of screening.
That’s why progressive compliance teams prioritise automated recordkeeping, timestamped logs, and exception tracking, especially under increased audit scrutiny from Directorate of Defense Trade Controls (DDTC) and Bureau of Industry and Security (BIS).
In the aerospace sector, compliance with ITAR and EAR is mandatory. Strong compliance is not just about knowing the rules either. It includes closing the gaps between policy and execution. If any of the aforementioned blind spots feel familiar to organisations, it may be time to re-evaluate the current tools, processes, and risk assumptions used to ensure compliance. And finally, solving this challenge involves implementing comprehensive screening processes, ensuring consistent global execution, and maintaining thorough documentation. With this in place companies can navigate the complexities of export control regulations effectively.



